乐动(中国)
关于我们
企业文化
组织架构
公司愿景
招标采购
招标公告
结果公告
其他公告
政策法规
国家级
省级
市县级
企业荣誉
成果展示
专家园地
诚聘英才
社会招聘
毕业生招聘
战略合作
联系我们
在线留言
行业资讯
当前位置:
首页
>
新闻中心
>
行业资讯
公司动态
行业资讯
最新通知丨关于印发《郑州市公共资源交易中心评标(评审)专家交易现场负面行为管理办法(试行)》的通知
发布时间:2024-11-13
浏览量:
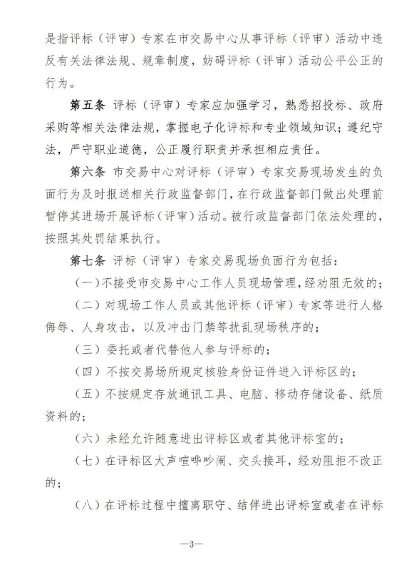
于印发《郑州市公共资源交易中心
评标(评审)专家交易现场负面行为
管理办法(试行)》的通知
各评标(评审)专家、交易主体:
为进一步规范评标(评审)专家交易现场管理,保障评标(评审)活动公平、公正,现将《郑州市公共资源交易中心评标(评审)专家交易现场负面行为管理办法(试行)》印发给你们,请认真贯彻执行。
附件:
郑州市公共资源交易中心评标(评审)专家交易现场负面行为管理办法(试行)
2024年11月8日
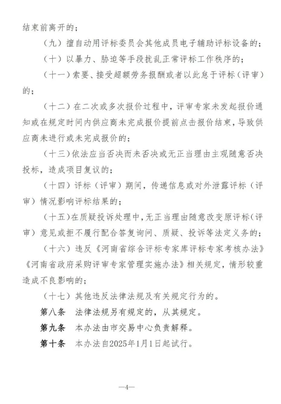
附件内容如下:
上一篇:
沈丘县财政局关于开展2024年度政府采购代理机构监督评价工作
下一篇:
关于选聘全国住房城乡建设纠纷化解专家委员会工程造价争议评审专
公司总部地址
ADD:河南省郑州市金水区中州大道1188号置地广场3号楼12层63号
E-mail:zhyaxmglzxyxgs@163.com
TEL:0371-58609926
河南省内分公司
开封分公司
滑县分公司
永城分公司
西峡分公司
周口分公司
洛阳分公司
版权所有:乐动官方端网页版
豫ICP备20024090号
首页
电话
安博·体育(中国)官方网站
|
开云在线平台
|
安博app官网_安博(中国)
|
乐鱼买球·(中国)官方网站
|
开云(中国)Kaiyun·官方网站
|
乐鱼在线注册_乐鱼(中国)
|
米兰官方网站
|
开云在线平台
|